| Categorie | Verkeer |
|---|---|
| Van | College van procureurs-generaal |
| Aan | Hoofden van de OM-onderdelen en korpschef van de Nationale Politie |
| Registratienummer | 2015I003 |
| Datum inwerkingtreding | 1 juni 2015 |
| Wetsbepalingen | Artt. 5, 6 en 175 WVW 1994, art. 287 Sr |
| Bijlagen | - |
1.1 Algemeen
De politieambtenaar dient indien mogelijk bij ieder verkeersongeval waarvoor zijn assistentie is ingeroepen met een sniffer en ademtest of uitsluitend een ademtester danwel (na inwerkingtreding van de Wet van 26 september 2014 tot wijziging van de Wegenverkeerswet 1994 in verband met het verbeteren van de aanpak van het rijden onder invloed van drugs ) een speekseltest danwel een psychomotorische test te controleren of bij de betrokken bestuurders sprake is van mogelijk strafbaar gebruik van rijden onder invloed van alcohol en/of drugs .
1.2 Begripsbepalingen
Verkeersongeval: Een gebeurtenis op een voor het rij- en ander verkeer openstaande weg, die verband houdt met het verkeer ten gevolge waarvan schade is ontstaan en/of ten gevolge waarvan één of meerdere weggebruikers zijn overleden en/of gewond geraakt met uitzondering van een gebeurtenis waarbij uitsluitend voetgangers zijn betrokken. Onder voetgangers worden niet verstaan personen die zich voortbewegen met een hulpmiddel zoals rollerskates en skateboards.
(NB: art. 5, 6 en 7 WVW 1994 zaken kunnen ook buiten de weg zijn gepleegd).
Proces-verbaal: Ambtelijk verslag, zoals bedoeld in artikel 152 en 153 Wetboek van Strafvordering (Sv) opgemaakt ten behoeve van een mogelijke strafrechtelijke vervolging door het OM.
Lichte schade (UMS-): Blik- en krasschade; uitsluitend materiële schade waarbij het voertuig zijn weg zonder gevaar voor het overige verkeer kan vervolgen.
Meer dan lichte schade (UMS+): Uitsluitend materiële schade waarbij het voertuig zijn weg niet zonder gevaar voor het overige verkeer kan vervolgen.
Licht letsel: Letsel waarvoor in de regel geen medische hulp hoeft te worden ingeroepen. Bijvoorbeeld: een blauw oog, bloedneus, tand door de lip, lichte kneuzingen, lichte ontvellingen, bloeduitstortingen, lichte snijwonden verstuikingen.
Meer dan licht letsel: Letsel voor de behandeling waarvan hulp van een arts of medisch specialist dient te worden ingeroepen, zoals wonden waarvoor hechtingen nodig zijn, een hersenschudding, zwaardere kneuzingen of ontvellingen, schade aan het gebit en wonden die littekens in het gezicht tot gevolg kunnen hebben. Er is geen sprake van ziekenhuisopname. Het betreft letsel dat niet valt onder zwaar lichamelijk letsel zoals begrepen in art. 82 Wetboek van Strafrecht (Sr).
Zwaar lichamelijk letsel: Hetgeen in art. 82 Sr. onder zwaar lichamelijk letsel wordt begrepen, alsmede letsel dat in normaal spraakgebruik als zodanig wordt aangeduid. Van belang zijn daarbij de aard van het letsel, de eventuele noodzaak en aard van medisch ingrijpen en het uitzicht op (volledig) herstel.
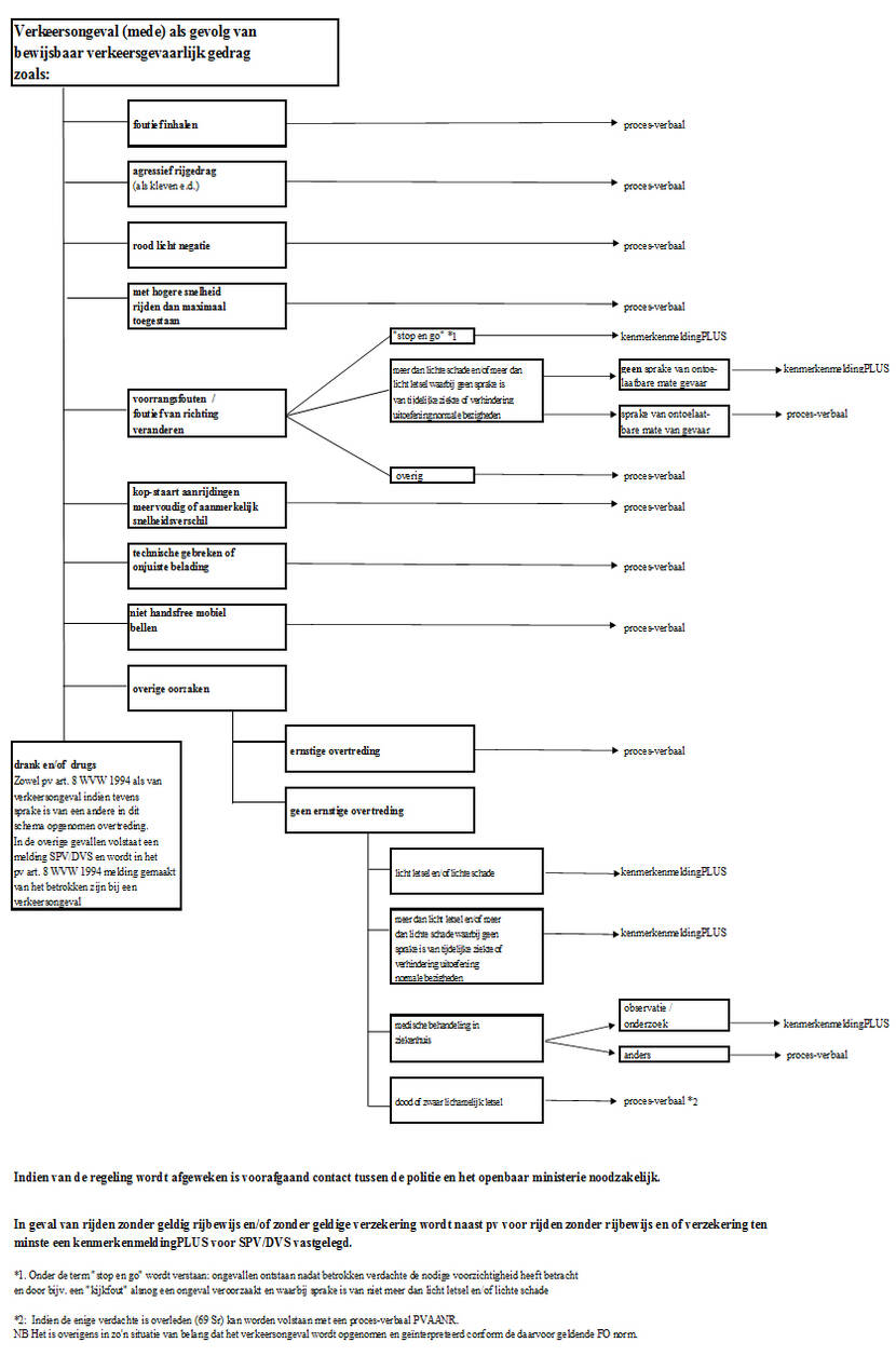
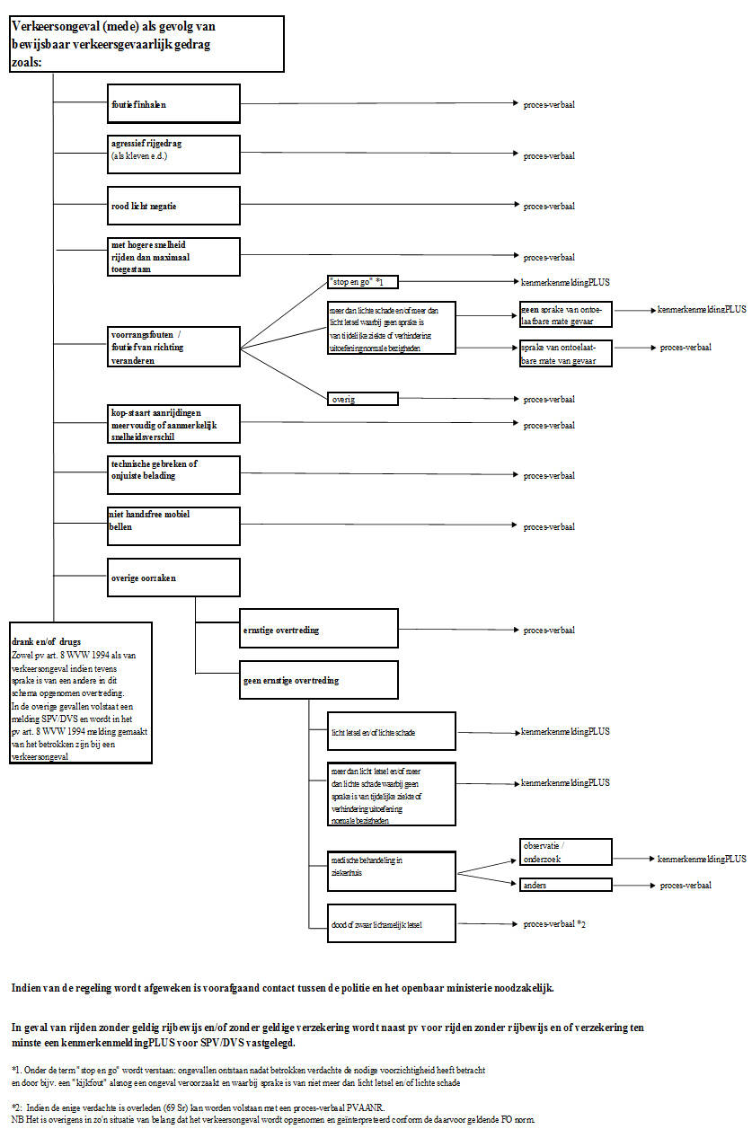
1.3 Criteria en eisen proces-verbaal
In deze instructie is hierna onder 1.3.1. t/m 1.3.5. vermeld in welke gevallen proces-verbaal wordt opgemaakt. In andere gevallen is door de politie de interne afspraak gemaakt dat de politie van het verkeersongeval een registratie opmaakt wanneer men ter plaatse is geweest. De politie verstrekt de geregistreerde verkeersongevalgegevens met een kenmerkenmelding(PLUS) aan het Ministerie van Infrastructuur en Milieu, Directoraat Generaal Rijkswaterstaat, Dienst Verkeer en Scheepvaart (DVS) en de Stichting Proces-Verbaal (SPV).
1.3.1 Ernstige overtreding van de verkeerswetgeving
Wanneer bij een verkeersongeval uit het oogpunt van verkeersveiligheid sprake is van een ernstige overtreding[1] van de verkeerswetgeving, waarbij de verdachte een voorzienbaar gevaar heeft doen ontstaan, wordt altijd proces-verbaal opgemaakt.
1.3.2 Lichamelijk letsel/dood
Wanneer het verkeersongeval de dood, zwaar lichamelijk letsel of zodanig lichamelijk letsel dat daaruit tijdelijke ziekte of verhindering in de uitoefening van de normale bezigheden ontstaat tot gevolg heeft, wordt proces-verbaal ter zake overtreding van artikel 6 WVW 1994 opgemaakt.
Indien de enige verdachte bij een verkeersongeval is overleden, wordt geen proces-verbaal ten behoeve van de vervolging opgemaakt, omdat het recht op strafvordering vervalt door de dood van de verdachte (art. 69 Sr). Dan wordt volstaan met het opmaken van een proces-verbaal middels het in de Basis Voorziening Handhaving (BVH) opgenomen formulier PVAANR en -indien opgemaakt- een door een medewerker van de VerkeersOngevallenAfhandeling (VOA) opgemaakt proces-verbaal.
1.3.3 Medische behandeling in ziekenhuis ten gevolge van letsel
Buiten de gevallen zoals bedoeld onder 1.3.2 wordt proces-verbaal opgemaakt wanneer een verkeersongeval letsel tot gevolg heeft waardoor een betrokkene in het ziekenhuis een medische behandeling moet ondergaan, tenzij geen sprake is van ziekenhuis behandeling of van één slachtoffer dat tevens de enige verdachte is.
Indien geen sprake is van ziekenhuisopname zal de politieambtenaar over de aard van het letsel informatie in winnen bij het slachtoffer of de behandelend arts.
Wanneer het verkeersslachtoffer niet meteen naar het ziekenhuis is vervoerd, maar later toch in het ziekenhuis is opgenomen wegens letsel ten gevolge van het ongeval, dient alsnog proces-verbaal te worden opgemaakt. Denk hierbij aan later herkende botbreuken, of inwendig letsel.
1.3.4 Alcohol- en/of drugsgebruik
Indien het vermoeden bestaat dat het verkeersongeval (mede) te wijten is aan het gebruik van alcohol en/of drugs wordt ten aanzien van bestuurders altijd proces-verbaal opgemaakt ter zake van overtreding van art. 8 WVW 1994. Van de overige gepleegde delicten wordt proces-verbaal opgemaakt indien sprake is van de in 1.3.1 genoemde ernstige overtreding van de verkeerswetgeving.
Wanneer sprake is van het onder invloed veroorzaken van een (ernstig) verkeersongeval en voor beide strafbare feiten separaat proces-verbaal wordt opgemaakt in plaats van één totaal proces-verbaal, dienen die - met verwijzing naar elkaar - binnen de daarvoor gestelde termijnen te worden ingezonden. Om proces-technische redenen heeft het de voorkeur om voor het gehele feitencomplex één proces-verbaal op te maken. Ook is daarbij de kans op niet ontvankelijk verklaring van het OM vanwege schending van het ne bis in idem beginsel kleiner dan een werkwijze waarbij over en weer wordt verwezen.
Schematisch overzicht criteria opmaken proces-verbaal bij verkeersongevallen

1.3.5 Verkeersongevallen waarbij een politievoertuig of een politieambtenaar in uniform is betrokken
Buiten de verkeersongevallen genoemd onder 1.3.1 tot en met 1.3.4 moet bij verkeersongevallen waarbij een dienstvoertuig van de politie of een politieambtenaar in uniform is betrokken ter waarborging van de objectiviteit overleg plaatsvinden met de officier van justitie. Naast vooroverleg wordt een registratie waarin voldoende gegevens zijn opgenomen om het ongeval te beoordelen en een situatietekening opgemaakt waarvan een kopie wordt toegezonden aan het OM. De officier van justitie bepaalt of en door welke instantie of opsporingsfunctionaris proces-verbaal wordt opgemaakt.
Voorts hanteert het OM bij ongevallen met een politievoertuig het uitgangspunt dat het onderzoek altijd door een ander onderdeel dan datgene waarvan de betrokken functionaris deel uitmaakt wordt verricht.
N.B. Indien sprake is van een ernstig verkeersongeval is eveneens het gestelde onder 5.1 van toepassing.
2. Twijfelgevallen
Indien op de plaats van een verkeersongeval wordt getwijfeld of proces-verbaal moet worden opgemaakt, wordt het sporenonderzoek, alsmede het verhoren van de betrokkenen en eventuele getuigen zo veel mogelijk afgerond De politieambtenaar informeert de betrokkenen over de verdere afwikkeling van het verkeersongeval en onthoudt zich van uitspraken over de vervolging in de strafzaak aan nabestaanden of slachtoffers want dat is aan het OM voorbehouden.
De politieambtenaar zal bij twijfel over de proces-verbaalwaardige situatie een aanrijdingselecteur kunnen betrekken. Per politieregio zijn aanrijdingselecteurs aangewezen die e.e.a. kunnen beoordelen. Zij kunnen bij de beslissing het OM betrekken.
3. Eisen proces-verbaal artikel 6 WVW 1994 of 287 Sr.
Hoge eisen moeten worden gesteld aan het veiligstellen van sporen en de kwaliteit van het opsporingsonderzoek door de politie (zie de bijlage “de opsporing”. Bij doden of gewonden zal de politie een proces-verbaal opmaken dat voorziet in een mogelijke vervolging op grond van artikel 6 WVW 1994 of artikel 287 Sr, tenzij de aanrijdingselecteur na overleg met het OM daarvan afziet. In dat geval wordt in het proces-verbaal vermeld met welke OM medewerker is gesproken en wat daarvoor de redenen zijn.
In die gevallen waarbij remsporen, getuigen of ernstige voertuigvervormingen ontbreken[2], is het voor de waarheidsvinding van belang dat zo mogelijk in een blackbox/ datarecorder opgeslagen gegevens worden onderzocht omdat deze opheldering kunnen geven over de kort voor het ernstige verkeersongeval gereden snelheid.
4. Medische verklaringen
De verklaring van het slachtoffer en de medische verklaring over de aard en duur van het lichamelijk letsel zijn essentieel. Tijdens het verhoor dient het slachtoffer om toestemming tot gebruik van medische gegevens te worden gevraagd.
In een aantal gevallen zal de politie om duidelijkheid te krijgen over de herstelduur contact opnemen met de (huis)arts van het slachtoffer. Voor het verkrijgen van deze informatie dient het slachtoffer om privacyredenen vooraf toestemming te verlenen. De vraag om toestemming en de verleende toestemming moeten expliciet worden vermeld in het proces-verbaal, omdat deze informatieverzameling primair tot doel heeft het verzamelen van bewijs betreffende het bestanddeel “zwaar lichamelijk letsel of…..”.
Aan de hand van verklaringen van onder meer de huisarts zal het aan de rechter voor te leggen strafdossier inzicht moeten geven over de herstelduur.
Met toestemming van het slachtoffer kan navraag over de herstelduur bij een ARBO-arts volgen
5. Subjecten bij ernstige verkeersongevallen
5.1 Bestuurders voorrangsvoertuigen.
Brandweer, politie, ambulance en een aantal door de Minister van Infrastructuur en Milieu aangewezen hulpverleningsdiensten voeren blauw zwaai-, flits- of knipperlicht en een tweetonige hoorn om kenbaar te maken dat zij een dringende taak vervullen. Het gebruik van signalen, de rijsnelheid, de mate van spoed en de intensiteit van het overige verkeer stellen hoge eisen aan de bestuurders. Het rijden met een voorrangsvoertuig vrijwaart de bestuurder niet van vervolging voor artikel 5 of artikel 6 WVW 1994, wanneer een verkeersongeval ontstaat. Het is daarom bij verkeersongevallen met voorrangsvoertuigen van belang dat op zorgvuldige wijze sporen en verklaringen worden vastgelegd. De behandelende officier van justitie beslist bij een ongeval met en politievoertuig dat een andere eenheid dan die waarvan de betreffende functionaris deel uitmaakt het onderzoek verricht. Bij verkeersongevallen met ambulances en brandweerauto’s kan de lokale eenheid het ongeval onderzoeken.
Ten behoeve van het onderzoek kan een politievoertuig technisch worden onderzocht door eveneens een niet betrokken eenheid van politie. Het OM kan ook overwegen om de Rijksrecherche onderzoek te laten doen naar de betrokkenheid van de politiefunctionaris/het politievoertuig bij het ongeval.
Als voertuigen van hulpdiensten betrokken zijn bij een verkeersongeval, is het zowel voor de politiegedurende het opsporingsonderzoek als voor het OM ter zake van de strafrechtelijke vervolging van belang om rekening te houden met de Regeling optische en geluidssignalen 2009 (Rog 2009)en de inhoud van de artikelen 29, 30b en 91 RVV 1990. Er zijn op grond van de Rog 2009 brancherichtlijnen verplicht gesteld die werkgevers en personeel een handreiking bieden bij het op verantwoorde wijze toepassen van regelgeving over het gebruik van optische en geluidssignalen en de opleiding daarvoor. Het OM kan bij de beoordeling van de strafzaak voor zover van toepassing de brancherichtlijnen van de politie, brandweer en de spoedeisende medische hulpverlening betrekken. Tevens dient antwoord te worden verkregen op de vraag of in het voertuig van de hulpdienst een blackbox of UDS (Unfall Daten Speicher) aanwezig was en zo ja wat de analyse daarvan heeft opgeleverd in relatie tot de mate van schuld.
Als de feitelijke bestuurder van de zogenoemde wagencommandant een opdracht of een commando heeft gekregen om bijv. te snel te rijden of de optische en geluidssignalen te voeren, kan dat aanleiding zijn om naast de feitelijke bestuurder ook de wagencommandant vanwege deelnemingsvormen te horen. Bij het opmaken van het proces-verbaal zal daarmee rekening worden gehouden.
6. Lading / Voertuiggebrek
Ernstige ongevallen ontstaan soms door afgevallen lading. Naast schuld bij de bestuurder dient bij een oorzakelijk verband tussen afgevallen lading of technische gebreken en verkeersongevallen in het opsporingsonderzoek aandacht te worden besteed aan de rol van de werkgever en/of eigenaar/kentekenvervoerder. De werkgever en/of eigenaar/kentekenhouder wordt dan ook gehoord en - indien nodig - proces-verbaal opgemaakt. In de Regeling voertuigen zijn in artikel 5.18.6 voorschriften opgenomen over ladingzekering, ladingbevestiging en het afdekken van losse lading. Het is aan te bevelen dat de politie in het opsporingsonderzoek aangeeft of deze beladingsrichtlijnen zijn nageleefd. Bij technische gebreken is denkbaar dat de eigenaar/kentekenhouder van het voertuig wordt vervolgd voor deelnemingsvormen van art. 6 WVW 1994.
7. Levertijd proces-verbaal
Het lokale OM zal met de politie afspraken moeten maken om bij ernstige verkeersongevallen het opsporingsonderzoek snel af te ronden, inclusief inzending van het volledige proces-verbaal.
Als uitgangspunt geldt: inzending van het proces-verbaal binnen 60 dagen na de pleegdatum.[3]
OVERGANGSRECHT
Deze instructie is geldig met ingang van de datum van inwerkingtreding.
BIJLAGE: DE OPSPORING
Kwaliteit opsporingsonderzoek
1. Inleiding
Voor een goed onderbouwde uitspraak over de toedracht dan wel de gereden snelheid is het noodzakelijk dat de verkeersongevallendiensten van de politie een adequaat sporenonderzoek op de plaats van het ongeval en een onderzoek aan de betrokken voertuigen uitvoert.
De politie zal voor de waarheidsvinding de onderzoeken kwalitatief goed, reproduceerbaar en controleerbaar uitvoeren. Dit is het geval wanneer de betreffende functionaris werkt volgens specifieke richtlijnen (Forensische opsporingsnormen, verder te noemen FO-normen). Deze normen zijn speciaal voor deze onderzoeken ontwikkeld. De kwaliteit van het onderzoek, zowel onderzoek plaats ongeval als het voertuigonderzoek, is zo goed mogelijk gewaarborgd wanneer de functionaris beschikt over een diploma of certificaat van de politieacademie of gelijkgestelde opleiding dan wel eerder verworven competenties op grond waarvan kan worden aangetoond dat volgens FO-normen kan worden gewerkt.
2. Onderzoek op de plaats van het ongeval
Het onderzoek op de plaats van het ongeval is erop gericht dat van belang zijnde informatie controleerbaar en reproduceerbaar wordt vastgelegd. Dit zijn bijvoorbeeld alle ter plaatse aangetroffen sporen (ook de sporen die niet in de hypothese van de opnemer passen), eindposities van voertuigen enz. Hierbij dient gebruik gemaakt te worden van hulpmiddelen ten behoeve van fotogrammetrische uitwerking.
3. Opname verklaringen
Naast het vastleggen van deze “fysieke sporen” is het ook uitermate belangrijk dat van aanwezige getuigen/verdachten een mondelinge verklaring wordt opgenomen of dat spoedig na het ongeval contact wordt opgenomen met personen, die zich van de plaats van het ongeval hebben verwijderd, maar wel verklaringen kunnen afleggen over het ongeval. Met de introductie van het begrip roekeloosheid als strafverzwarende omstandigheid, is van belang dat getuigen/verdachten zich specifiek uitlaten over het rijgedrag voordat het fatale verkeersongeval plaatsvond.
De politie doet er goed aan om direct ter plaatse namen van alle betrokkenen te noteren, alsmede de wijze waarop deze kunnen worden bereikt. Op die manier kan de politie bij ernstige verkeersongevallen met doden en/ of gewonden direct na het ongeval of kort na het ongeval overgaan tot registratie van verklaringen.
4. Strafverzwarende omstandigheden
In het onderzoek moet specifiek worden ingegaan op de in artikel 175, lid 3 WVW1994 opgenomen strafverzwarende omstandigheden te weten: rijden onder invloed (gebruik van alcohol, drugs of medicijnen), aanzienlijke overschrijding maximumsnelheid, kleven, geen voorrang verlenen en gevaarlijk inhalen.
5. Voertuigonderzoek
Ook het voertuigonderzoek is erop gericht alle van belang zijnde informatie controleerbaar en reproduceerbaar vast te leggen. Dit kunnen bijvoorbeeld specifieke sporen zijn die, in combinatie met de resultaten van het onderzoek op de plaats ongeval, het bewegingsverloop bepalen van een voertuig na de botsing en het fotograferen van de schades, d.m.v. video-opnames, of digitale fotografie.
Aanvullend onderzoek zal vaak het uitvoeren van remproeven ter bepaling van de opgetreden remvertraging of het uitlezen van data kunnen zijn.
5.1 Bepaling zichtveld bij vrachtauto’s
Wanneer beperking van het zicht van een vrachtautochauffeur een mogelijke (mede) oorzaak van het ongeval is geweest dient de ongevallendienst een onderzoek naar het zicht van de vrachtautobestuurder uit te voeren door het vastleggen van de zichtvelden. Dit onderzoek zal vaak nodig zijn wanneer een fietser of een voetganger tijdens een rechtsafslaande manoeuvre van een vrachtauto is overreden.
6. Reconstructie en analyse van het verkeersongeval
De resultaten van het onderzoek op de plaats ongeval en van het voertuigonderzoek kunnen aanleiding zijn voor een "feitelijk" reconstructie van het verkeersongeval of onderdelen daarvan (scenario-onderzoek). Te denken valt hierbij bijvoorbeeld aan schade-inpassing, rijproeven, enz.
Met rekenmethoden kan een eerste indruk worden gekregen van onder andere de rijsnelheden van de betrokken voertuigen. Het is van belang bij de beoordeling van deze berekeningen dat het OM goed let op de gehanteerde nauwkeurigheden. De politiefunctionaris moet aangeven hoe betrouwbaar de uitkomst van de gepresenteerde berekening is.
Medewerkers van de verkeersongevallendiensten maken steeds meer gebruik van geavanceerde computerprogramma’s om verkeersongevallen te simuleren. Het is van groot belang dat het OM zich realiseert dat de hiermee gepresenteerde uitkomst bij de huidige uitvoeringen van deze programma’s in principe indicatief is in die zin dat de uitkomst wel kan dienen voor een eerste beoordeling maar dat lagere of hogere snelheden niet zijn uitgesloten.
7. Proces-verbaal
De ongevallenanalist dient bij het opstellen van het proces-verbaal gebruik te maken van de landelijk geldende standaard. Hij kan hierbij kiezen uit een verkort of een uitgebreid proces-verbaal. Het verkorte proces-verbaal is bedoeld voor het OM om een eerste indruk van de zaak te krijgen. Er kan op basis van dit proces-verbaal worden besloten tot het zetten van bepaalde vervolgstappen. Op verzoek van het OM kan dan de ongevallenanalist een uitgebreid proces-verbaal opstellen.
In het uitgebreide proces-verbaal moet alle verzamelde informatie zijn opgenomen (zoveel mogelijk ondersteund door foto- of beeldmateriaal), de uitgevoerde onderzoeken of reconstructies en de daaruit volgende resultaten. Het is van belang dat bij deze rapportage in het proces-verbaal door de verbalisant ruim aandacht wordt besteed aan de reden van wetenschap die tot bepaalde conclusies hebben geleid. Dit houdt in dat foto’s, checklisten en bijlagen moeten worden bijgevoegd.
Ter bevordering van de kwaliteit van het proces-verbaal moeten tenminste de volgende uitgangspunten in acht worden genomen:
Er moeten geen (of niet alleen) conclusies worden opgenomen, maar vooral ook redenen van wetenschap worden verwoord;
Er moet aangegeven worden waarom iets niet kon worden onderzocht of is onderzocht;
Van elke waarneming moet het resultaat worden gegeven, ook als dit geen bijzonderheid lijkt te zijn (bijvoorbeeld: lekke banden, niet alleen opschrijven welke banden lek waren, maar ook dat de andere niet lek waren);
Als bepaalde metingen worden gedaan, moet ook de nauwkeurigheid en betrouwbaarheid van deze metingen aangeven worden;
Indien getuigenverklaringen niet zijn opgenomen, of getuigen niet zijn gehoord, dient daarvan de reden te worden aangegeven in het proces-verbaal.
8. Situatietekening op schaal
In het strafproces kan het noodzakelijk zijn dat ten behoeve van de reconstructie van het verkeersongeval een situatietekening op schaal wordt gemaakt, voorzien van een kompas of noordpijl. De basis van deze tekening moet een vastlegging zijn van de plaats ongeval (inclusief sporen, eindposities enz.) door middel van foto’s, die naderhand fotogrammetrisch moeten worden uitgewerkt. In deze situatietekeningkunnen naast aangetroffen sporen ook onder meer voertuigen, rijrichtingen, voorrangsaanduidingen, wegmarkeringen, straatmeubilair etc. worden vermeld. Op de tekening dient te worden vermeld welke schaal van toepassing is en de naam van de verbalisant/opsteller.
9. Foto’s
Het is van belang dat direct na het ongeval foto’s of beeldmateriaal van de aangetroffen ongevalsituatie worden gemaakt. Op deze wijze zijn zoveel mogelijk de voorwaarden geschapen voor een goed vervolgonderzoek en krijgen de belanghebbenden, het OM, evenals de rechter de mogelijkheid om zich een goed beeld te vormen van de feiten en/of omstandigheden waaronder zich een en ander heeft afgespeeld, sporen, schade, positie voertuigen etc. Verder moeten ook alle van belang zijnde sporen aan de voertuigen (beschadigingen, enz.) fotografisch of beeldtechnisch worden vastgelegd. Indien bij een ongeval meerdere betrokkenen zijn, wordt aanbevolen foto’s te nemen vanuit de (rij)richtingen van betrokkenen. Ook fotos deel uitmakende van het proces-verbaal zijn bewijsmiddelen in de zin van artikel 339 jo. 344 van het Wetboek van Strafvordering.
10. Onderzoek door het Nederlands Forensisch Instituut (NFI)
Het NFI kan niet precies aangeven in welke van de gevallen, waarop deze aanwijzing betrekking heeft, een NFI-onderzoek meerwaarde heeft voor de beoordeling van de zaak. Zeer algemeen kan worden gesteld dat het NFI kan worden geconsulteerd in die gevallen dat naast de door de politie aangeleverde informatie bij het OM voor de bewijsvoering nog behoefte bestaat aan vervolgonderzoek.
Bij eventuele onderzoeksaanvragen door het OM aan het NFI, dient altijd voorafgaand en bij voorkeur telefonisch overleg plaats te vinden. Tijdens dit overleg kan dan de vraagstelling worden geformuleerd. Deze vraagstelling dient altijd schriftelijk te worden bevestigd. De NFI-onderzoeker kan op basis van de verstrekte informatie een eerste indruk geven van het te verwachten onderzoeksresultaat en van de afleverdatum van het deskundigenrapport.[4]
N.B. In die gevallen waarbij de politie zelf overweegt het NFI in een onderzoek te consulteren dient daarover altijd eerst met het lokale OM overeenstemming te bestaan. Ook het NFI ziet erop toe dat tussen OM en politie overeenstemming bestaat over de aan hen voorgelegde vraagstelling.
11. Zorgvuldigheid sporenonderzoek/eenduidige werkwijze
Uit wat hiervoor is opgemerkt kan worden afgeleid dat het van groot belang is dat onderzoek op de plaats van het ongeval zo snel mogelijk wordt uitgevoerd. Daarnaast is het sporenonderzoek, zoals beschreven in de deze aanwijzing van belang omdat het een algemeen maatschappelijke functie vervult en dat onderzoek slechts a. ter plaatse en b. door de politie kan plaatsvinden. Vaak zijn politieambtenaren uit de BPZ (de Basis Politiezorg) als eersten aanwezig. Zij moeten zoveel mogelijk sporen consolideren in afwachting van de komst van specialisten. Bij ernstige ongevallen dient daaraan altijd hoge prioriteit te worden gegeven. In de praktijk kan dat meebrengen dat de aangetroffen situatie moet worden bevroren ten behoeve van sporen en ten nadele van de doorstroming. Het lokale OM dient aandacht te besteden aan een dergelijke aanpak. In de rapportage van AEF( Andersson Elffers en Felix) over verkeersongevalsafhandeling getiteld “Kwaliteitsinstrument afhandeling verkeersongevallen”, dat ter beschikking is gesteld aan de Nederlandse Politie, wordt een blauwdruk gegeven van verkeersongevalsafhandeling. Dit rapport beveelt de aanstelling van een herkenbare “selecteur” aan. Het lokale OM kan in overleg met de politie aanstelling van dergelijke selecteurs bevorderen. Ook strekt het tot aanbeveling om het totale proces van ongevalsafhandeling als werkproces, zoals omschreven in het AEF- rapport, invulling te geven binnen elke politieregio. Het lokale OM heeft daarin een sturende rol. Het belang van een zorgvuldig sporenonderzoek verdient zich in het strafproces als regel terug. In de praktijk blijkt dat bij vragen achteraf in het geval van een gebrekkig sporenonderzoek, beantwoording niet eenvoudig of vaak niet meer mogelijk is. Dit gaat ten koste van de mogelijkheid een betrouwbare (snelheids)analyse te kunnen maken en daarop volgend te komen tot een veroordeling. De geloofwaardigheid van politie en justitie komt daarmee ongewenst onder druk, omdat bij dodelijke slachtoffers en a-sociaal rijgedrag emoties en publiciteit een grote rol spelen. Hierom dient altijd vanaf het eerste optreden bij een ernstig verkeersongeval uiterst zorgvuldig te worden opgetreden. [5]
12. Slachtoffers
De politie onthoudt zich van inhoudelijke uitspraken over de vervolging in de strafzaak aan nabestaanden of slachtoffers. Dit is specifiek aan het OM voorbehouden.
Als tussen de politie en de nabestaanden van het slachtoffer contacten zijn geweest, dient een korte
vermelding over de inhoud daarvan in het proces-verbaal te worden opgenomen. Als de politie daarvan heeft afgezien of als er geen contact is geweest, dient daarvan eveneens in het proces-verbaal melding te worden gemaakt.
In verband met een correcte bejegening van slachtoffers en hun nabestaanden in de strafrechtelijke procedure, is het van belang dat de politie de NAW-gegevens van slachtoffers en nabestaanden vermeld. Dit is van toepassing op processen-verbaal ex artikel 5 WVW 1994, 6 WVW 1994 en 287 Sr.
In een aantal gevallen zal de politie om duidelijkheid te krijgen over de herstelduur contact opnemen met de behandelend arts van het slachtoffer. Om privacyredenen dient het slachtoffer voor het verkrijgen van deze informatie vooraf toestemming te verlenen. Deze toestemmingsvraag en het feit dat toestemming verleend is, moeten expliciet worden vermeld in het proces-verbaal, omdat deze informatieverzameling primair tot doel heeft het verzamelen van bewijs betreffende het bestanddeel “zwaar lichamelijk letsel of…..”. Het kan dienstig zijn dat het OM de rechter op de hoogte brengt van de emotionele gevolgen en die betreffende deelname aan het arbeidsproces voor de nabestaanden van een overleden slachtoffer of het slachtoffer en diens gezinsleden. Het is daarbij van belang dat de verdediging en de rechter inzicht krijgen in de actuele stand van zaken van het letsel of de gezondheidstoestand van het slachtoffer. Het is voor de rechter ook van belang te weten in hoeverre de verdachte contact heeft opgenomen met nabestaanden of het slachtoffer. Als sprake is van een wegsituatie, waarvan bekend is dat daarop herhaaldelijk ongevallen plaatsvinden, kan het voor slachtoffers of nabestaanden van belang zijn om van de wegbeheerder te vernemen welke maatregelen ter voorkoming van herhaling zijn genomen.
13. Alcoholgebruik/ drugs en/of medicijngebruik door de verdachte
In het geval de verdachte ten tijde van het ongeval kennelijk onder invloed verkeerde van enige stof in de zin van artikel 8 WVW 1994, dient naast het proces-verbaal voor tenminste artikel 6 WVW 1994, tevens proces-verbaal voor artikel 8/163 WVW 1994 te worden aangezegd Ook dient, als de in de Aanwijzing invordering rijbewijzen gerelateerde grenzen zijn overschreden, een invorderingsproces-verbaal[6] te worden opgemaakt en het rijbewijs aan het OM te worden gezonden. Het is van belang om zowel artikel 6 als artikel 8 WVW 1994 in hetzelfde proces-verbaal op te nemen, om te voorkomen dat eerst het proces-verbaal van het verkeersongeval op het parket wordt ontvangen en pas later het proces-verbaal ter zake artikel 8 WVW 1994. Op deze manier wordt bevorderd dat het OM alle voor de beoordeling relevante stukken in handen heeft en wordt door gezamenlijke inspanning gewerkt aan een zo zorgvuldig mogelijke beoordeling van alle relevante feiten en omstandigheden. Indien ter zake artikel 8 WVW 1994 een afzonderlijk proces-verbaal wordt opgemaakt, moet dit altijd gebundeld en gelijktijdig met het proces-verbaal ter zake art. 6 WVW 1994 aan het parket worden gezonden.
Tevens wordt op deze wijze een ne-bis-in-idem voorkomen, omdat in voorkomende gevallen mogelijk al een transactie is aangeboden of strafbeschikking is uitgevaardigd op grond van de feiten en/of omstandigheden die in het artikel 8 WVW 1994 proces-verbaal en/of het aanrijdingsproces-verbaal zijn vermeld.[7]
Het criterium dat indien mogelijk een blaastest wordt afgenomen ( bij opsporing en bij hulpverlening), brengt bovendien mee dat in het proces-verbaal voor artikel 6 WVW 1994 ook de uitslag P wordt vermeld van het voorlopig onderzoek van uitgeademde lucht.
[1] Wat onder een ernstige verkeersovertreding moet worden verstaan valt niet precies te formuleren, maar gedacht moet worden aan rijden met hoge snelheden binnen de bebouwde kom of andere plaatsen met veel verkeer of publiek. Snel rijden op slecht verlichte of gladde wegen. Snel rijden bij atmosferische omstandigheden met slecht of verminderd zicht. Met hoge snelheid door rood verkeerslicht rijden op onoverzichtelijke kruising. Het betreft derhalve in ieder geval ontoelaatbaar gedrag met voorzienbare verkeersonveiligheid.
[2] HR 17-10-2006, LJN AY0193.
[3] Indien de officier van justitie heeft besloten tot inhouding van het rijbewijs op grond van zijn bevoegdheid in artikel 164, vierde lid WVW 1994, dient het onderzoek van de zaak op de terechtzitting, binnen zes maanden na de dag van invordering te zijn aangevangen.
[4] Indien een onderzoek naar de gereden snelheden wordt gevraagd, kan het NFI in veel gevallen een aanzienlijk beter onderbouwde uitspraak doen dan de hiervoor genoemde indicatieve uitspraak van de medewerker van de verkeersongevallendienst. Dit onderzoek wordt dan- indien mogelijk- uitgevoerd met een daarvoor geschikt computerprogramma, uitgebreid met een Monte Carlo simulatie. Hierbij wordt een snelheidsinterval gegenereerd met daaruit volgende waarschijnlijkheidsverdeling die in de vorm van een overschrijdingskansgrafiek in de rapportage wordt gepresenteerd. Aan de hand van dit resultaat kan een betrouwbare uitspraak worden gedaan over de kans dat een bepaalde rijsnelheid werd overschreden. Zowel de doorlooptijd van het NFI-onderzoek als de bandbreedte van de door het NFI gerapporteerde snelheid is sterk afhankelijk van de nauwkeurigheid en volledigheid van de door de politie verzamelde gegevens.
[5] Onder omstandigheden kunnen in een blackbox/datarecorder opgeslagen gegevens opheldering geven over de kort voor het ernstige verkeersongeval gereden snelheid. Met name in die gevallen waarbij remsporen, getuigen of ernstige voertuigvervormingen ontbreken.
[6] Dit invorderingsproces-verbaal kan onderdeel zijn het proces-verbaal dat wordt opgemaakt ter zake overtreding van art. 8 WVW 1994.
[7] Dit is te meer van belang nu het Parket CVOM te Utrecht de “kale” artikel 8 WVW 1994 zaken behandelt en dus een ander organisatieonderdeel van het OM is belast met de afdoening van deze zaken. Bij ernstige verkeersongevallen dient het eventueel opgemaakte proces-verbaal voor artikel 8 WVW 1994 dus altijd gelijktijdig met het proces-verbaal terzake artikel 6 WVW 1994 aan het betreffende arrondissementsparket te worden ingezonden.